A centralized AI-powered compliance platform that ingests and structures regulatory and internal documents, retrieves relevant legal context through a RAG pipeline, and generates traceable compliance reports with source-backed citations.
Our client needed to ensure its internal processes and documentation aligned with the rapidly evolving regulatory landscape of the EU AI Act. The company faced three key challenges:
The client needed a solution that could consolidate regulatory knowledge, automate compliance analysis, and provide auditable, reliable insights.
We designed a centralized AI-powered knowledge base and compliance analysis system, built on a Retrieval-Augmented Generation (RAG) architecture. The solution combined advanced document processing, intelligent retrieval, and human validation to ensure both scalability and reliability.
The foundation of the system is a unified knowledge base created from legal and regulatory documents, including EU AI Act materials and internal company documentation. Instead of treating documents as flat text, the system parses them into structured components such as articles, sections, and clauses, preserving their logical hierarchy.
This approach allows the platform to understand not just the content of documents, but also their structure and relationships. Each piece of information is enriched with metadata, like source references and document location, ensuring that every insight generated by the system can be traced back to its origin.
As a result, the organization gains a single, reliable source of truth for compliance-related knowledge.
Legal analysis requires both contextual understanding and exact matching of references. To achieve this balance, the system uses a hybrid retrieval approach that combines semantic search with traditional keyword-based methods:
Semantic search enables the system to interpret user intent and retrieve relevant information even when phrasing differs from the original documents. At the same time, keyword-based retrieval ensures that precise legal references, like specific articles or clauses, are not overlooked.
This dual approach is further refined through a second-stage ranking process, which evaluates and prioritizes the most relevant results before passing them to the reasoning layer. This significantly improves the quality of the information used in compliance analysis.

To address the potential loss of critical data, the system uses a context-preserving indexing strategy. While small text fragments are used to enable precise search, the system reconstructs larger logical sections, e.g. full legal articles, when performing analysis. This ensures that AI-generated outputs are always grounded in complete and accurate context, while maintaining reliability in regulatory interpretation.
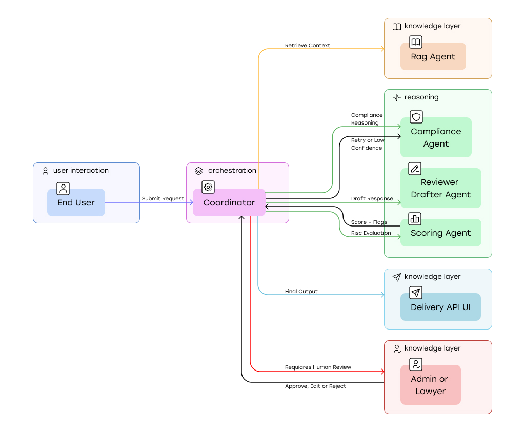
Rather than relying on a single AI model, the solution uses a coordinated set of specialized agents, each responsible for a distinct part of the workflow:
A central orchestration layer manages workflow execution, ensuring that outputs are consistent, structured, and aligned with business rules. This modular design allows the system to scale and adapt to different use cases without compromising control or transparency.
Given the critical nature of compliance decisions, the system incorporates a human-in-the-loop review process. When necessary, AI-generated outputs are routed to experts for validation. Reviewers can approve results or provide structured feedback, which the system uses to refine subsequent iterations. All actions are logged, creating a complete audit trail for every decision.

The system is invaluable for any document compliance tasks. It has been implemented into our client’s business processes and has already improved the quality and effectiveness of compliance checks:
Do you want to know the total cost of development and realization of the project? Tell us about your requirements, our specialists will contact you as soon as possible.